Skip to main content
Go to the home page of the European Commission (opens in new window)
English English
CORDIS - EU research results
CORDIS

"UNTWIST: Policy recommendations to regain ""losers of feminism"" as mainstream voters"

Periodic Reporting for period 1 - UNTWIST (UNTWIST: Policy recommendations to regain "losers of feminism" as mainstream voters)

Reporting period: 2023-02-01 to 2024-04-30

UNTWIST project de departs from the policy review Past, Present and Future of Democracy (European Commission, 2019: 10), which pointed out that "it is above all the electoral success of mostly right-wing populism which challenges the liberal dimension of representative democracies". We try to answer the paper's demands for better research by identifying the structural causes underlying RWPP's increasing electoral success and giving the gender dimension a central stage. Notably, as most of the current literature, this policy review fails to recognize gender as a crucial dimension of partisan competition, polarization or as an explanatory variable of voting behaviour, despite the notable gender gap in voting for RWPP. We affirm that voting for RWPP cannot be satisfactorily explained if this gender gap is not thoroughly accounted for.

We agree with the European Commission (2019: 28-25) that the transformation of Western societies has made new structural conflicts salient, creating potential winners and losers. At the same time, mainstream parties' avoidance and disregarding strategies concerning these new structural conflicts have created the opportunity for challenging parties to attract voters (i.e. losers from those transformations) on the saliency of these recent structural conflicts as those who feel threatened by status loss and economic uncertainty are more likely to vote for these new challenging parties. However, in UNTWIST, we argue that the economic and cultural transformations of Western democracies have operated in a gendered way that has produced different classes of winners and losers between and among men and women who, therefore, share different rationales for voting RWPP.

We hypothesize, therefore, that initial demands for political offerings existed that were/are subsequently supplied by political entrepreneurs. We explore the role of RWPP as political entrepreneurs and try to understand how they have picked up these demands and framed them in their rhetoric of opposition to gender and sexual equality. UNTWIST further explores the existence of different rationales for men and women voting for RWPP parties.
For UNTWIST, it is critical to understand that human beings are highly heterogeneous. Citizens have different needs, demands, and worries related to their gender and sex, and these are diverse across social classes, ethnicities, ages, etc. All of them are legitimate and deserve to be addressed adequately by political representatives. However, in acting as niche parties, we hypothesize that RWPPs are twisting their responses to those needs in ways contrary to the EU's core values. Therefore, the final aim of the UNTWIST project is to find innovative ways to untwist the political answer RWPP are offering to align them with democratic and EU core values.
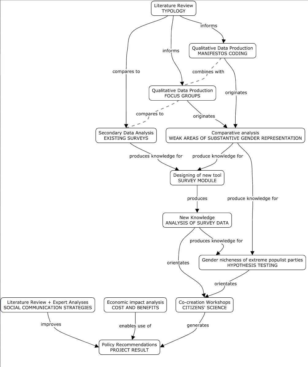
The UNTWIST project has successfully completed its methodological Phase I, producing empirical data to measure the inclusiveness of parties' supply concerning sex and gender needs and demands. It has also initiated the works toward completing its methodological Phase II, testing the role of sex and gender in current voting behaviour).
Our methodological Phase I comprised five different work packages through which UNTWIST has produced original empirical data from feminist literature and masculinity studies review (typology, WP 1), from focus groups with switching voters from mainstream to RWPP (focus groups, WP2), from national and international surveys content (existing surveys, WP3) and from parties manifestoes (WP4). Four data frames, one from each WP, have been integrated into the pooled data frame in WP5 to explore our hypothesis that RWPPs act as niche parties in relation to particular gender needs, demands and worries.
Our methodological Phase II explores how substantive gender-based representation (demand and supply dynamics) impacts party preferences and voter decisions. This entails designing and administering a new tool (survey module) to produce new data. The data will then be analyzed, focusing on voting behaviour, to explore how substantive gender representation impacts party preferences and voter decisions.
At this stage of the UNTWIST project, we have advanced towards our second project result, combining the diagnosis of areas of "weak" substantive representation (belonging to Phase I) and empirical evidence on gender voting behaviour (belonging to Phase II). While we have already produced the data to allow for the first diagnosis in WP5 (Deliverable 5.1) the empirical data on gender voting behaviour must wait until our survey data is analyzed. In Deliverable 5.1 we have focused on a salience analysis across work packages one to four (comparing demand and supply sides of gender needs and demands) as a first approach toward diagnosing areas of "weak" gender substantive representation. However, partners in each national context will conduct a more profound analysis considering direction and saliency in connection with survey data. Together, both types of data and analyses will provide new, robust evidence on how feminism and gender are used in RWPP discourses and their consequences. We could then enhance the decision-making process, improving gender representation and gender-based policies for citizens through our set of policy recommendations and communicative strategies.

Two Key Exploitable Results have already been delivered. 1) the UNTWIST Typology of Gender-Based Needs, which can act as a toolbox and blueprint to evaluate existing policy agendas and programs by identifying areas of expertise and remaining gaps, thus helping policymakers and advocates design and respond to a fuller set of gender-based responses. 2) The gender coding scheme (Manifesto Gender Analysis, MGA). We have successfully designed and applied it to a substantive set of manifestoes in our set of case studies. We have opened this tool in Zenodo https://doi.org/10.5281/zenodo.11476262(opens in new window)). But notably, we plan to go beyond that objective to develop a CTA infrastructure for annotating parties' manifestoes and LLM to test the quantitative reliability of party manifestoes' human coding. The re-administration of our MGA and the UNTWIST survey module (planned to be administered in the Autumn of 2024) will allow us to monitor the fit between the demand and supply side of gender-based needs and demands in the future, improving accountability and safeguarding gender equality as a fundamental right.
UNTWIST logo
Image showing the UNTWIST methodologial phases
Template of the UNTWIST Typology to be used as a tool
UNTWIST gif
My booklet 0 0