Skip to main content
Go to the home page of the European Commission (opens in new window)
English English
CORDIS - EU research results
CORDIS

Strong Axioms of Infinity: Frameworks, Interactions and Applications

Periodic Reporting for period 1 - SAIFIA (Strong Axioms of Infinity: Frameworks, Interactions and Applications)

Reporting period: 2020-08-01 to 2022-07-31

 The revolutionary work of Cohen and Gödel on Hilbert’s First Problem led to the development of set-theoretic techniques that made it possible to show that various natural mathematical questions are not answered by the standard axiomatization of mathematics provided by the Zermelo–Fraenkel Axioms of Set Theory together with the Axiom of Choice (ZFC). This development initiated the search for the right axiomatization of mathematics with researchers seeking for intrinsically justified extensions of ZFC that settle important questions left open by these axioms. Large cardinal axioms, postulating the existence of cardinals having structural properties that make them so large that their existence implies the consistency of ZFC, play a central role in this search, because they allow us to measure the consistency strength of extensions of ZFC and order them into a linear hierarchy. In addition, axioms of this form solve many questions left open by ZFC in the desirable way, and therefore they are themselves strong candidates for the correct axiomatization of mathematics.
Despite this central role in modern set theory, large cardinals are still surrounded by many open fundamental questions. In particular, there is no widely accepted definition of what a large cardinal actually is and, lacking such a definition, it seems impossible to actually develop a general theory of large cardinals that allows proofs of their observed properties. Moreover, although large cardinal axioms were shown to have many desirable consequences, the question whether they are true and should be added to the standard axiomatization of mathematics remains widely open.
 
Besides Cantor’s Continuum Hypothesis, several important questions coming from very different parts of pure mathematics were shown to be independent of the axioms of ZFC during the last seventy years. Prominent examples of such questions are given by Shelah’s solution of the Whitehead Problem in group theory and Farah’s work on the automorphism group of the Calkin algebra in functional analysis. Results of this form demonstrate the importance of the search for new axioms for mathematics and underline the necessity to increase our understanding of large cardinals to evaluate candidates for such axioms. 
Moreover, new strong reasons to add large cardinal assumptions to the axioms of mathematics were recently given by solutions to long-standing open questions in other parts of pure mathematics, like homotopy theory and commutative algebra, based in these assumption and, since these results unveiled various fruitful possibilities for further applications, research in these directions has recently flourished.
 
 The aim of this project was to evolve our understanding of large cardinals in three directions. First, in order to work towards the goal of finding a widely accepted definition of large cardinal axioms, we worked on the development of uniform frameworks for large cardinals and their ordering under both direct implications and consistency strength. Second, we studied the set-theoretic consequences of large cardinal axioms, focusing on their interaction with set-theoretic definability. Third, we worked to widen the applications of large cardinals outside of set theory, focusing on applications of Vopenka’s Principles and its variations. As we will outline below, the results obtained in this project allow us to conclude that all three goals were achieved.
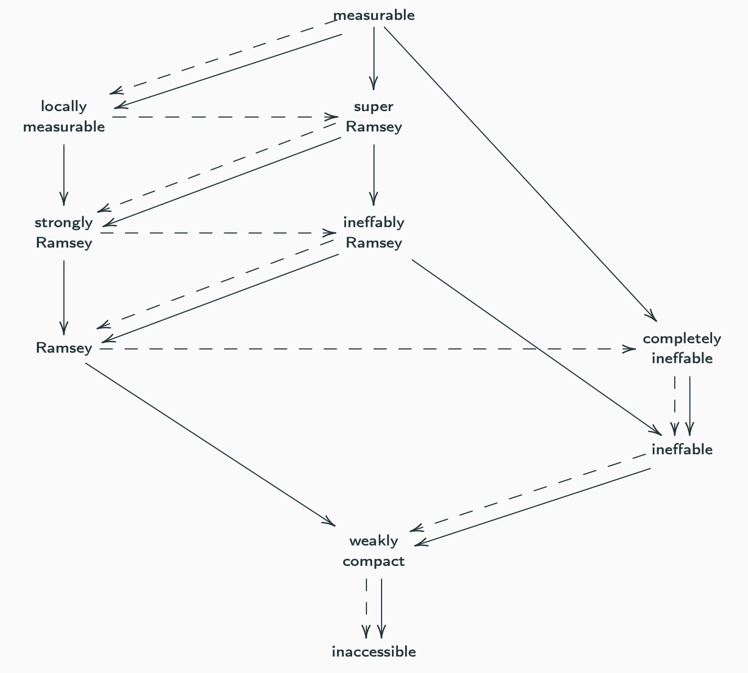
 Our work on uniform frameworks for large cardinals isolated two such frameworks that include central large cardinal notions and provide canonical reasons for their ordering.
First, joint work with Peter Holy developed techniques to uniformly assign ideals to large cardinal properties below measurability in a way that the relations between these ideals directly reflect the ordering of the corresponding large cardinal properties, reducing meta-mathematical implications to the relationship of mathematical objects.
Second, we greatly expanded a framework introduced by Joan Bagaria that is based on canonical strengthenings of the Löwenheim-Skolem Upwards Theorem, called principles of structural reflection, to cover notions from all parts of the large cardinal hierarchy. 
 
In our work on the influence of large cardinal axioms in set theory, joint work with Sandra Müller showed that strong large cardinal assumptions give rise to uncountable cardinals at which a deep structure theory of simply definable sets can be developed.  In particular, we showed that highly pathological sets at these cardinals are not simply definable, an implication that directly generalizes the beneficial influence of large cardinals on definable sets of reals to higher cardinalities.
 
Finally, our work on applications of large cardinals outside of set theory focused on the isolation of canonical variations of Vopenka’s Principle. This approach was motivated by the various recent deep applications of this principle and the fact that, in the case of most of these applications, it is both not clear whether the full strength of the principles is needed and whether stronger set-theoretic assumptions can lead to stronger conclusions.  Our work introduced and studied several canonical variations of this principles, including stronger axioms close to the Kunen Inconsistency and weaker principles providing reflection below the continuum.
 
The results of these investigations form the content of nine research papers. Seven of these papers are either published or accepted for publication in peer-reviewed journals or books. Two papers are submitted to peer-reviewed journals.
I presented the results of the project at several international conferences and research seminars.
Several results of this project produced progress far beyond the state-of-the-art and provide motivation for subsequent research projects.
 
In our work on structural reflection, we managed to breach the barrier provided by Vopenka’s Principle and produce canonical characterizations of large cardinals in the region of huge cardinals and beyond.  This work not only provides strong arguments for the naturalness of these assumptions, but it also leads to canonical candidates for even stronger axioms that appear to constitute a new class of large-cardinal principles that seems to avoid the Kunen’s Inconsistency and has the potential to go beyond the strongest large cardinal principles not known to be inconsistent.
In another direction, the work on characterizations of smaller large cardinals through structural reflection revealed surprising and previously unknown connections between different areas of mathematical logic. For example, it showed that shrewd cardinals, introduced by Rathjen in proof-theoretic studies, coincides with Villaveces' notion of strongly unfoldable cardinal, arising in model-theoretic studies of models of set theory.
A third example is given by our work on definability and large cardinals. The developed theory is based on new and innovative combinations of ideas and results from several areas of set theory, like iterated ultrapowers, forcing and descriptive set theory, and it unveils interesting connections between seemingly unrelated objects, like simply definable sets at singular cardinals and projective sets of reals. These results initiated the development of a "generalized descriptive set theory of simply definable sets at higher cardinals“, a project that is now realized in several joint projects.
Framework for large cardinals given by large cardinal ideals
My booklet 0 0