Skip to main content
Go to the home page of the European Commission (opens in new window)
English English
CORDIS - EU research results
CORDIS

Neurovascular interplay in the hematopoietic stem cell niches in homeostasis and myeloproliferative neoplasias

Periodic Reporting for period 1 - NVHSC (Neurovascular interplay in the hematopoietic stem cell niches in homeostasis and myeloproliferative neoplasias)

Reporting period: 2016-04-01 to 2018-03-31

Haematopoietic stem cells (HSC) reside within the bone marrow stem cell niche, which contains different niche cells including, mesenchymal stem cells, endothelial cells as well as neural fibres. In particular, different vascular beds in the bone marrow have been described to control different functions of HSCs. Similarly, different neural fibres have been found in distinct regions of the bone marrow. Interestingly, neurovascular beds particularly differ in regions close to the bone surface (endosteal) in contrast to central bone marrow (non-endosteal). Thus, aim of the project was to study the role of different vascular niches with particular focus on the interaction with the nervous system during steady state, physiological ageing,myeloproliferative neoplasms (MPN) and lekaemia. In line with the demographic change in Europe, age-related haematological complications will increase and early design of novel treatment strategies will be important for minimising age-related complications. Moreover, MPN treatments are currently primarily symptomatic to prevent thrombo-hemorrhagic complications and do not reduce the risk of leukemic transformation and development of secondary myelofibrosis, which can lead to bone marrow failure. Along these lines, relapse from chemotherapy due to mechanisms of chemoprotection is still a mayor complication in leukaemia therapy. Thus, understanding the differential remodelling of the bone marrow microenvironment in MPN and leukaemia progression will contribute to the development of novel niche-targeting strategies and might improve the health of the European society. Moreover, basic research might eventually translate into clinical application and set the stage for European pharmaceutical companies to develop innovative drugs.
We have studied the role of different vascular beds during steady state, physiological aging and during myeloproliferative neoplasm.
We could show that a novel cholingeric sympathetic innervation in the bone marrow controls hematopoietic stem and progenitor cell homing via regulation of adhesion molecules in endothelial cells. Two accompanying manuscripts have been prepared of which one is currently under review at Cell Stem Cell.
In the second part of the project we studied vascular niches during physiological ageing. Interestingly, we found that central bone marrow vascular niches, harbouring more active HSCs, expand, whereas niches close to the bone, hosting more quiescent HSCs, are compromised during aging. This observation implies that targeting different bone marrow niches during ageing might improve compromised haematopoiesis in the elderly.
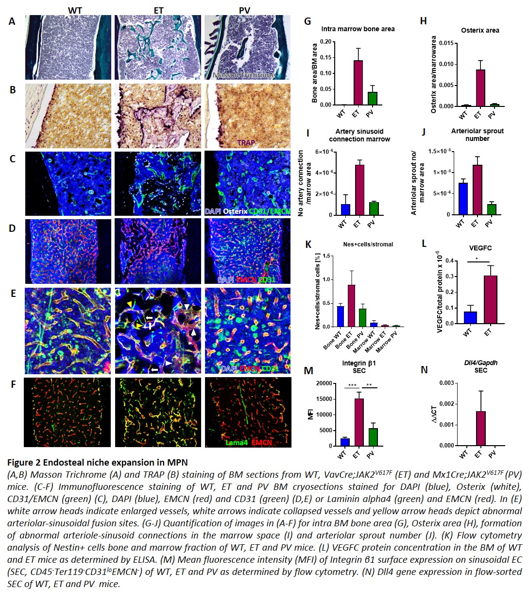
During pathological conditions of essential thrombocythemia, but not polycythemia vera, we found that HSCs localize more close to the bone surface, which triggered remodelling of endosteal bone marrow niches including expansion of osteoblasts and osteoclasts and transformation of the vasculature into bone-forming blood vessels. Moreover, we could show that Nestin+ BMSC protect leukemic progenitor cells from chemotherapy.
After publishing a review article on the role of the bone marrow niche in haematological malignancies in Blood (Korn and Méndez-Ferrer 2017), we are expecting to send a manuscript related to the findings of this part of the project for publication within this year. Data related to this work has been presented in an oral presentation at the International Conference on Myeloproliferative Neoplasm in Dublin in May 2018.
Overall, results of whole project have been disseminated at group and collaborative department meetings as well as in a poster presentation at the stem cell institute retreat.
The project will help to better understand different vascular niches in the bone marrow during ageing, myeloid proliferative neoplasms and leukaemia. This will allow the development of novel niche targeting strategies, which is of major importance considering that no curative treatments for MPN exist. In relation to this the better understanding of HSC trafficking in and out of the bone marrow is important for improving bone marrow transplantations, which are still one major treatment of multiple haematological malignancies. Novel nerve stimulation therapies, which are explored for instance in a different project in the laboratory, might be key strategies improving bone marrow transplantation. Moreover, the demographic development of our society clearly highlights the need for the development of novel strategies to minimise age-related complications.
Figure 1 Vascular niches during steady state haematopoiesis
Figure 2 Endosteal expansion in MPN
My booklet 0 0