Periodic Reporting for period 5 - GUPPYCon (Genomic basis of convergent evolution in the Trinidadian Guppy)
Reporting period: 2023-04-01 to 2024-03-31
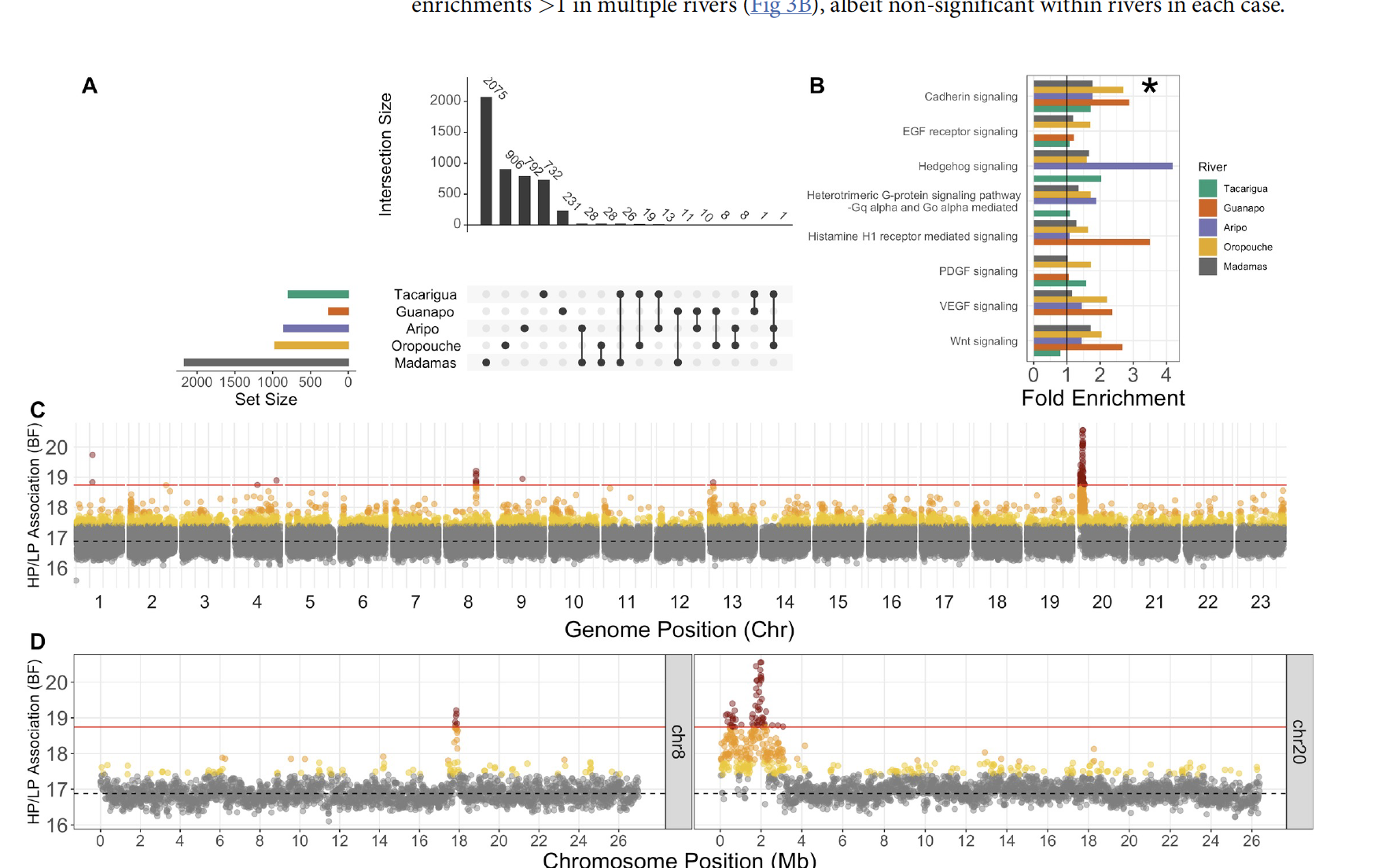
The aim of this project is to fully characterise the genomic-basis of repeated adaptive evolution in guppies. First we examined genomes from natural populations of guppies through out their range. We found regions of the genome that were repeatedly evolving independently in response to reduced predation. We also found the evolution was limited by geographic structuring and past population size changes. We next examined genomes of experimental established populations. Here we found loci that responding quickly to change in environments. These loci were also found to show signatures of selection over longer time periods.
Our second aim to link the phenotype to the genome through quantitative genetic approaches revealed a significant polygenic effect, where traits were due to the interaction of many genes. We are following-up these results with more fine-tuned mapping approaches, including those that target the effect of the Y chromosome.
Finally, we also generated important resources that will be used to link the phenotype to the genome through transgenic methods. Overall, our work shows how repeated selection is reflected at the genomic level, determined the genetic basis of convergent adaptations, and ultimately understand how convergent evolution has occurred in an important wild system.
Finally, preliminary results on quantitative approaches, here the phenotype and genotype have been link has also been disseminated (Whiting et al.2022 Heredity).
Our work has improved our understanding of how natural selection repeats itself (or doesn't) and how populations are able to respond quickly to a change in environment.
 
           
        