Skip to main content
Go to the home page of the European Commission (opens in new window)
English English
CORDIS - EU research results
CORDIS

Mercurius Connect

Periodic Reporting for period 1 - Mercurius Connect (Mercurius Connect)

Reporting period: 2019-01-01 to 2019-06-30

Mercurius Connect is a B2B platform that as a clear Value proposition:
DOSIMETRIES FROM EXPERT TO EXPERT


Mercurius Connect offers a solution for many of the customers’ pains (RT Centers):
-24 h availability of qualified professionals
- Quality control and compliance
- Efficiency improvement

Mercurius Connect will have a greater impact in less developed countries or regions that have a lack of access to trained qualified staff.
Mercurius Connect is a tool that allows access to Radiotherapy across the globe.
During the project the main work was done:

• Performance analysis during the execution of 2 operational pilots (PT and Ireland);
• Refinement of the business model and go-to-market strategy for Mercurius Connect;
• Engagement with new international strategic partners for product validation and commercialization support;
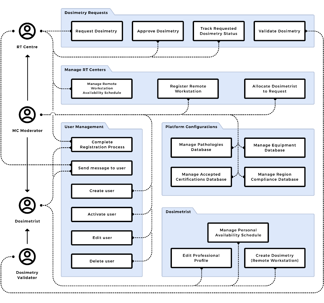
Creation of an online platform for remote dosimetry.

Allowing less developed countries or regions that have a lack of access to trained qualified staff.
5 forces analysis
My booklet 0 0