Skip to main content
Vai all'homepage della Commissione europea (si apre in una nuova finestra)
italiano italiano
CORDIS - Risultati della ricerca dell’UE
CORDIS

Intimate partner violence disrupts the brain-heart axis in women.

Periodic Reporting for period 1 - PINK (Intimate partner violence disrupts the brain-heart axis in women.)

Periodo di rendicontazione: 2022-02-01 al 2024-01-31

1.Issue addressed by the project
"Intimate partner violence" (IPV), or simply "domestic violence," is the physical/sexual violence, stalking, or psychological harm perpetrated by a current/former partner/spouse. IPV affects all genders, but women are most frequently impacted, with 15–71% of women worldwide experiencing IPV, resulting in significant stress, adverse health, and economic effects. The EU Agency for Fundamental Rights randomly performed interviews among the 28 countries of the UNION with 42,002 women aged 18-74. In their lifetime, a staggering 51.7% reported being victims of violence in their lifetime. In Italy, nearly seven million women have suffered physical or sexual violence at the hands of their partners, and 652,000 women have been raped, with a current or former partner committing 62.7% of that rapes.
1.1 Is there a pathogenic signature common to the many organs affected by IPV?
IPV is a "total body" disease state. Indeed, besides the acute traumatic body and brain injuries, chronic exposure to IPV can lead to headaches, pelvic pain, dysmenorrhea, sexual dysfunction, irritable bowel syndrome, insomnia, depression, anxiety disorders, post-traumatic stress disorder (PTSD), and cognitive decline. Each disease mentioned above, often comorbid, is treated symptomatically rather than holistically. We believe that finding a pathogenic signature at least partially explaining IPV-triggered multi-organ damage would usher in more effective treatments for this multifocal condition.This systemic disease model should not ignore female sex hormones' central role. Indeed, estrogens are a primary vehicle of resilience for female subjects.
1.2 Is there an adequate animal model mimicking human IPV?
As highlighted, there is an urgent need to advance the study of IPV beyond subjective data such as self-reports. It is imperative to obtain scientific evidence of the neurological impact and cognitive dysfunction in women with an IPV history. A lack of an animal model that encapsulates the main features of human IPV has hindered a more well-rounded understanding of IPV pathophysiology at the brain and heart levels. By extension, such deficiency has substantially precluded the possibility of conducting preclinical (animal testing) of potential new pharmacological tools to attenuate the long-term multi-organ consequences of IPV in women. Indeed, as reported below, current treatments for IPV victims are far from optimal.
2. The development plan of the present project articulates the following o objectives:
AIM 1: Using a modified mouse model of IPV (Experimental Intimate Partner Violence, EIPV), to determine whether a) reiterated EIPV in young/adult female mice alters the estrogen-BDNF signaling, thus jeopardizing hippocampal neurogenesis and synaptic plasticity, prompting anxiety/depressive-like behavior.
AIM 2 is to determine whether the chronic infusion of Estrogen Receptor agonist in EIPV-challenged female mice prevents early signs of neurological dysfunction.
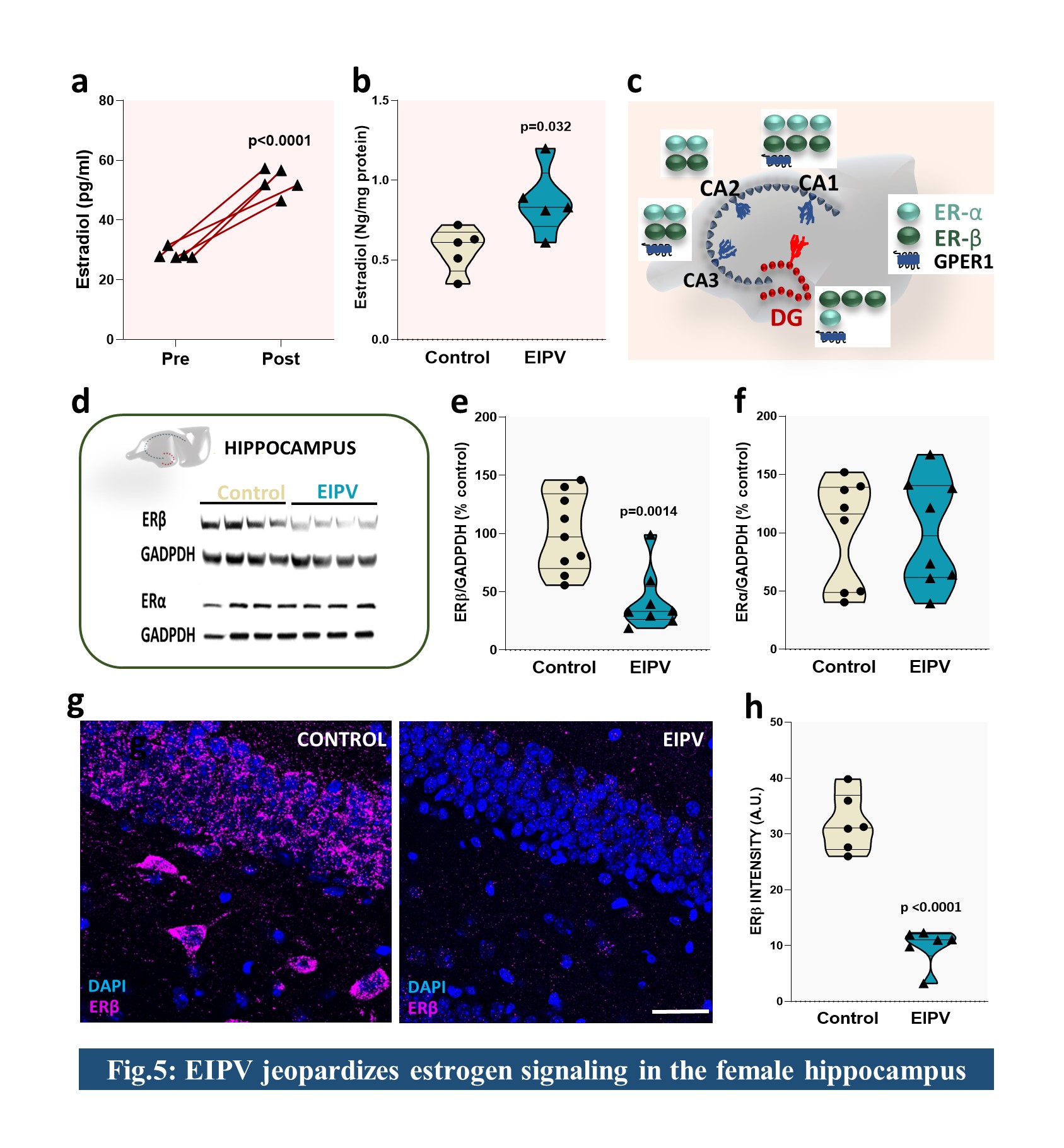
We employed a mouse model molded on an IPV scenario (male vs. female prolonged violent interaction) to unearth the neuroendocrine alterations triggered by an aggressive male mouse on the female murine brain (Fig.1). Experimental IPV (EIPV) prompted marked anxiety-like behavior in young female mice, coincident with high circulating/cerebral corticosterone levels (Fig.2). The hippocampus of EIPV-inflicted female animals displayed neuronal loss, reduced BrdU-DCX-positive nuclei, decreased mature DCX-positive cells, and diminished dendritic arborization level in the dentate gyrus (DG), features denoting impaired neurogenesis and neuronal differentiation (Fig.3). These hallmarks were associated with marked down-regulation of estrogen receptor β (ERβ) density in the hippocampus, especially in the DG and dependent prosurvival ERK signaling (Fig.4). Conversely, ERα expression was unchanged. After EIPV, the DG harbored lowered local BDNF pools, diminished TrkB phosphorylation, and elevated glucocorticoid receptor phosphorylation (Fig.5). In unison, ERβ KO mice had heightened anxiety-like behavior and curtailed BDNF levels at baseline, despite enhanced circulating estradiol levels, while dying prematurely during EIPV. Thus, reiterated male-to-female violence jeopardizes hippocampal homeostasis in the female brain, perturbing ERβ/BDNF signaling, thus instigating anxiety and chronic stress. These results, obtained over the two-year MSCA project, have been published in manuscript form on Biorxiv and have been submitted to the journal iScience, where they are now undergoing a review process. Furthermore, these data were presented to the attention of the broad audience in the form of public seminars held by local institutions (Province of Massa Carrara) and by the University of Padova.
In the present research project, we showed that experimental IPV: a) propels anxiety-like behavior in female mice; b) fuels apoptosis and impairs neurogenesis at the hippocampal level; c) jeopardizes ERβ-dependent protective signaling, increasing stress hormone-related action while downsizing the prosurvival/connectivity-enhancing properties of BDNF/TrkB signaling in the hippocampus; d) fuels primary signs of incipient diastolic dysfunction. Our intent here was to provide an initial mechanistic ground explaining EIPV-triggered perturbations of brain (and heart) structure and function, testing the central hypothesis that, fundamentally, EIPV disrupts the ERβ/BDNF axis. Validating our initial hypothetical scenario, our present collected evidence demonstrates that recurrent physical/sensorial violence directly impacts the female hippocampus, accounting for primary shifts in behavioral control, such as the onset/maintenance of anxiety and chronic stress, while at the same time increasing cardiovascular disease risk. At the same time, and very relevant from a translational perspective, the data gathered under the PINK proposal auspices suggest that, during experimental (and likely human) IPV, preserving ERβ integrity should be at the core of the therapeutic attempts. This proposition has additional significant clinical implications. Indeed, if generalized, the loss of ERβ signaling could favor the progression of many forms of cancer in women. And, unfortunately, cancer diagnoses are increasing in IPV-victimized women. By extension, studies suggest ERβ activation may be a promising avenue for reducing menopause-related hot flashes, and memory dysfunction, and also to lessen the risk of neurodegenerative disorders, such as Alzheimer’s disease. Women victims of EIPV show a plethora of pathological signs and symptoms spread throughout almost all body areas. Often, these conditions are treated separately and symptomatically. By grouping them in one common pathogenic mechanism, i.e. disrupted ERβ/BDNF signaling, as a general deliverable of the PINK project, here we offer new potential therapeutic avenues, such as selective ERβ agonists derived from natural compounds to taper off the acute and chronic central repercussions of reiterated IPV.
fig-2.jpg
fig-5.jpg
fig-3.jpg
fig-4.jpg
fig-1.jpg
Il mio fascicolo 0 0