Skip to main content
Vai all'homepage della Commissione europea (si apre in una nuova finestra)
italiano italiano
CORDIS - Risultati della ricerca dell’UE
CORDIS

Ymr1 role in the Atg proteins release from complete autophagosomes

Periodic Reporting for period 1 - AutophagosomeSealing (Ymr1 role in the Atg proteins release from complete autophagosomes)

Periodo di rendicontazione: 2015-10-01 al 2017-09-30

Autophagy is one of the two major intracellular degradation mechanisms essential for cell survival. The basic mechanism of autophagy is the sequestration of the structures targeted to destruction by large double-membrane vesicles called autophagosomes. Autophagosomes are formed by expansion and sealing of a small membrane cistern termed the phagophore. Most efforts in studying the autophagy mechanism have been focused on the early steps of autophagosome biogenesis. While most of the proteins involved in the formation and elongation of the phagophore has been identified, the autophagy-related (Atg) proteins, it is unknown which factors are involved in autophagosome completion. This event has to be tightly regulated to coordinate the release of Atg proteins and the recruitment of fusion factors in order to avoid the premature fusion of incomplete autophagosomes with lysosomes/vacuoles (degradative compartments, in mammalian and yeast cells, respectively), which could cause an impairment of autophagy and a damage of the lysosome/vacuole.

Autophagy is essential for cellular homeostasis by executing a multitude of physiological functions. Thereby, a defect in this pathway leads to severe diseases, including neurodegenerative disorders and cancer. The elucidation of the autophagy mechanism is therefore vital to understand the contribution of this pathway in the different physiological and pathological situations, and to modulate it for therapeutic purposes. The principal therapeutic targets are the genes involved in autophagy and Ymr1 is one of them. Therefore, in a long-term perspective, my results could provide knowledge essential for the development of therapies or compounds aimed to regulate autophagy.

The generation of phosphatidylinositol-3-phosphate (PI3P) is fundamental for specific recruitment of Atg protein and consequently it is also one of the key factors for the autophagy initiation. In yeast, accumulated autophagosomes are sealed and Atg proteins are still present on their surface, demonstrating that PI3P turnover is required for the release of the Atg machinery once autophagosomes are completed, and this release is a prerequisite for their subsequent fusion with vacuoles The main objective of this project is to elucidate the molecular role of both Ymr1 and the PI3P turnover in autophagosome completion.

Because I encountered major problems in detecting Ymr1 by live-cell imaging, I could not continue the project as initially designed. I have opted to look at PI3P relevance in autophagy following a different approach.
I began to proceed with the section 2.1.2.1.1 of the project (Domains involved in Ymr1 association to the PAS), which involved the co-localization of Ymr1 with Ape1 protein. Due to the low protein expression of Ymr1, the fluorescence signal of genomically GFP-tagged protein was very weak. Therefore, with the advice of Prof. Fulvio Reggiori, I decided to continue studying the regulation of the autophagosome biogenesis, but in a slightly different context.

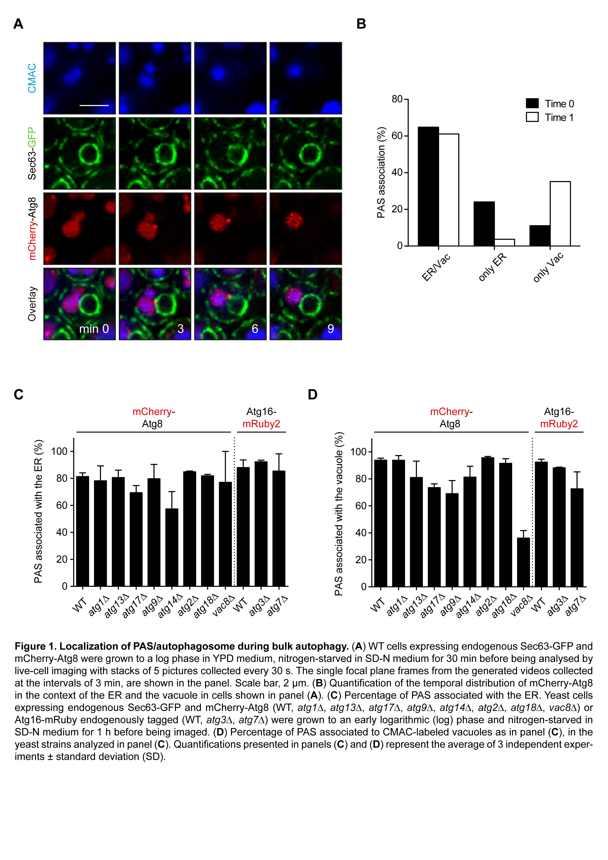
I first set out to characterize the dynamics of the PAS association to the ER and vacuole. The observations suggest that the dynamic direction of the autophagosome formation could occur, at least in part, from the ER network towards the vacuole. These observations are in agreement with previous reports that indicate the formation of new autophagosomes occurs in the proximity of the ER in yeast.

Once I showed that the PAS localize between the ER and the vacuolar membrane over the entire autophagosome formation cycle, I analyzed the influence of the core Atg machinery in this unique positioning. I concluded that the PI3K complex I is involved in the PAS positioning in the proximity of the ER.

In order to understand better the role of the PI3K complex I, I characterized the positioning of the PAS in cells knocked out for the other components of this complex. That is, the PI3K complex I has a dual role in the positioning the PAS between the ER and vacuole, being the Atg6-Atg14 subcomplex required for its association with the ER and the Vps15-Vps34 subcomplex responsible of its localization adjacently to the vacuole.

In parallel, I further characterized the PI3K complex I subunit mutants to know whether the PAS proximity to the ERES was affected as well. I concluded that although all the subunits have a role in the association of Atg8 with the autophagosomal membranes, only Atg6 and Atg14 are needed for the PAS positioning in the vicinity of the ERES.

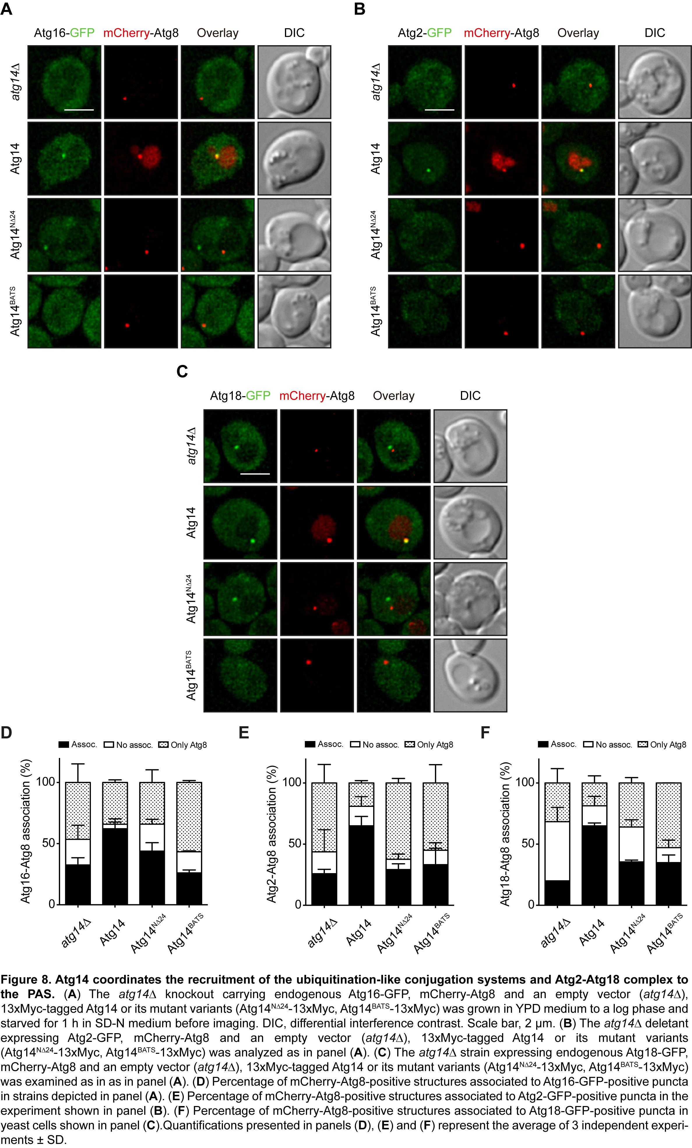
Once I showed that PI3K complex I are essential for the proper localization of the PAS the ER and the vacuole, I asked which subunit was responsible of this specific positioning. Altogether, the results indicated that the N-terminal region of Atg14 plays a role in the PAS association with the ER, while the BATS domain is required for the PAS recruitment in proximity of the vacuole.

Next, I analyzed the distribution of both mutants to determine if these proteins were still recruited to the PAS. I concluded that the BATS domain of Atg14 is required for the PI3K complex I localization at the PAS and for its recruitment at the vicinity of the vacuole.

Because of the differences in Atg14 mutant distribution, I asked about the composition of the PI3K complex I. To further substantiate these data, I checked PI3K complex I activity in cells carrying each mutant by exploring PI3P generation at the PAS. Collectively, these data indicate that the first 24 N-terminal amino acids of Atg14 are required for the stability of the PI3K complex I, and therefore both arms (Atg6-Atg14 and Vps15-Vps34) are recruited separately to the PAS, where they probably assemble together. Additionally, the amphipathic a-helix of Atg14 is responsible of the PI3K complex I recruitment to the PAS, but also to the membranes, where PI3P synthesis takes place.

To investigate whether these domains affect the assembly of the Atg machinery at the PAS, I analyzed the localization of the different Atg complexes on autophagosomal membranes. I concluded that N-terminal region of Atg14 plays an important role in assuring the PI3P synthesis where the Atg machinery assembles, while BATS domain is required for the PI3K complex I localization together with the 2 complexes (Atg1 complex and Atg9 system).

For all the experimental details and results, please refer to the Technical Report.
Currently, there are almost no data about the role of the PI3K complex I during autophagosome biogenesis, besides its function to generate PI3P at the PAS and some putative interactions, which altogether allowing the recruitment and regulation of the Atg machinery.

My results do not allow a have comprehensive mechanistic discussion yet, but some important preliminary considerations can be done. The data clearly show that the PI3K complex I, driven by Atg14, play an essential role in the positioning of the Atg machinery during autophagosome formation at the specific region confined between the ER and the vacuole. In this regard, the first 24 amino acids of Atg14 (N24) are required for the association of PAS in the vicinity of the ER, and a C-terminal amphipathic alpha helix (BATS) is needed for the positioning of the PAS to the vacuole. The final aim of this project would be unveil new roles of the PI3K complex I, specifically of Atg14, outside its function of synthesizing PI3P, as for example the organization of the Atg machinery through physical connections.
if-ef-fig-1.jpg
if-ef-fig-8.jpg
if-ef-fig-3.jpg
if-ef-fig-7.jpg
if-ef-fig-6.jpg
if-ef-fig-5.jpg
if-ef-fig-2.jpg
if-ef-fig-4.jpg
Il mio fascicolo 0 0