Skip to main content
Vai all'homepage della Commissione europea (si apre in una nuova finestra)
italiano italiano
CORDIS - Risultati della ricerca dell’UE
CORDIS

Unraveling redox regulation in cancer stem cells as a potential therapeutic target for breast cancer

Periodic Reporting for period 1 - STEMOX (Unraveling redox regulation in cancer stem cells as a potential therapeutic target for breast cancer)

Periodo di rendicontazione: 2023-04-01 al 2025-03-31

Breast cancer (BC) is the most frequently diagnosed cancer and the first cause of cancer death in women worldwide. BC comprises more than 20 subtypes which present diverse genetical, morphological and clinical features. However, despite BC being a very complex and heterogeneous disease, therapeutic approaches are mainly based on pathological and clinical characteristics and the expression status of hormone receptors.

Besides, in many tumours, including BC, there is a population of undifferentiated cells which has the aptitude to self-renew maintaining their numbers, and differentiate into the many heterogeneous cells that comprise the tumor. These cells, known as “cancer stem cells (CSC)” or “tumour initiating cells”, are also characterized by being resistant to conventional cancer therapies, such as chemotherapy and radiotherapy, resulting in treatment failure which eventually leads to tumour relapses and metastases. For the reasons stated above, the current standard therapies are poorly tailored to individual patients and have been proved to be inefficient in eliminating CSCs.

Breast cancer stem cells (BCSCs) show high cellular plasticity and are capable of shifting between a proliferative epithelial-like state and a quiescent mesenchymal-like state, in a process tightly controlled by the tumour microenvironment and recently proposed to be redox-regulated.

However, redox-regulation of BCSCs plasticity is still poorly understood and the published evidence has some limitations. The results that have been obtained so far were conducted in cancer cell lines, which do not reflect the high heterogeneity present in patient tumours. Secondly, the effect of oxidant molecules has been evaluated only as an external source, and the endogenous production of these molecules by the tumor cells, which is a consequence of common radiotherapy and chemotherapy, has not been considered. Lastly, the dynamics of oxidant production by single cell types within the tumour have not yet been studied.

We hypothesize that the redox-regulated BCSC plasticity could be exploited as a vulnerability thereby potentially representing a novel BC therapy. Thus, BCSC redox state could be modulated in order to efficiently target and eliminate these cells, ultimately increasing conventional therapy effectiveness and decreasing the probability for tumour relapse and metastases.

Objectives:

The general aim of this project is to decipher redox regulation in CSC and to exploit it as a potential therapeutic target for BC. With this aim, the following specific objectives are considered:
1. To evaluate the generation of specific free radicals in BC cell lines and organoids
2. To study free radical production in BCSCs in patient-derived organoids (PDOs)
3. To understand redox dynamics and therapy response in BC PDOs
4. To modulate redox signalling in BCSCs as a potential and innovative therapeutic approach

We propose to exploit the model of BC PDOs to investigate redox signalling at single cell level. PDOs have been shown to well recapitulate the phenotypic diversity of the tissue of origin, maintaining tissue cellular heterogeneity, including stem cells. Furthermore, we plan to use for the first time genetically-encoded redox sensors, to accurately measure the production of specific free radicals by individual cells in BC PDOs, and to study the dynamics of free radical production in response to therapy. Additionally, we plan to take advantage of a newly developed chemo-genetic tool to modulate redox signalling in BCSCs and use it as an innovative therapeutic approach for the targeting and elimination of these cells.
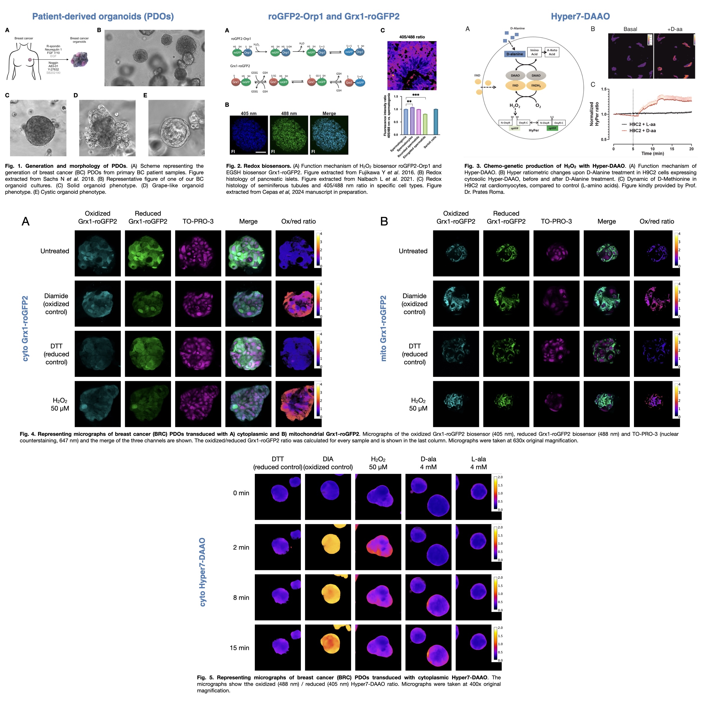
During the course of the project, we successfully established a novel methodologyl to study single cell redox dynamics using compartment-specific, genetically encoded redox biosensors integrated into patient-derived organoids (PDOs). This system enabled us to monitor redox molecules production by single cells.

A major achievement was the development of a method for the endogenous, compartmentalized generation of hydrogen peroxide within PDOs, which allowed us to study redox signaling under conditions that closely mimic the tumor microenvironment. We used this approach to investigate the effects of redox changes on cancer stem cell plasticity and differentiation.

We have also expanded and characterized a diverse biobank of breast cancer PDOs, representing a wide range of molecular subtypes. Thanks to this biobank, we have identified and described previously uncharacterized stem cell populations in BC PDOs and demonstrated that endogenous hydrogen peroxide production alters the stem cell composition, whereas exogenous hydrogen peroxide does not. These findings suggest a previously unknown redox-sensitive regulatory mechanism specific to internal signaling dynamics.

Moreover, we discovered that common breast cancer therapies increase endogenous hydrogen peroxide production, potentially reshaping the cancer stem cell compartment. This observation is particularly relevant in the context of therapy resistance and metastasis formation, as cancer stem cells are known contributors to both.

This sets the foundation for future mechanistic studies targeting metabolic vulnerabilities in resistant cell populations.

Outcomes:

- A methodology for single cell redox studies in PDOs.
- A protocol for compartment-specific endogenous hydrogen peroxide production in PDOs.
- An expanding biobank of BC PDOs with subtype diversity.
- Characterisation of CSC populations within BC PDOs.
- Identification of redox-driven changes in cancer stem cell dynamics.
This project has generated several results that advance the current state of knowledge and methodologies in cancer redox biology:

• We developed a cutting-edge methodology to study single-cell redox dynamics using compartment-specific, genetically encoded redox biosensors in PDOs. Unlike traditional redox studies in cell lines, this allows for real-time, spatially resolved analysis of redox species at the single-cell level within a model that resembles tissue architecture and the cellular and molecular heterogeneity present in patient tumor samples.
• A major innovation was the application for the first time of a chemogenetic tool for the endogenous, compartment-specific production of hydrogen peroxide in PDOs.
• We also identified a redox-dependent mechanism that alters the composition of cancer stem cell populations in PDOs.

Potential impact and future needs:

These results have strong translational potential, especially in the development of:

• Redox-targeted therapeutic strategies
• Preclinical testing platforms using PDOs
• Biomarkers for therapy-induced oxidative stress and its role in therapy resistance

To ensure further uptake and maximize impact, the following key actions are needed:

• Follow-up research to dissect the molecular pathways linking redox signaling with stemness and therapy resistance.
• Bioinformatics and systems biology integration to model redox-driven cellular behavior and identify druggable targets.
• Sustained technical support and skilled personnel to manage and expand the PDO biobank.
STEMOX - Summary Poster
Il mio fascicolo 0 0