Skip to main content
Vai all'homepage della Commissione europea (si apre in una nuova finestra)
italiano italiano
CORDIS - Risultati della ricerca dell’UE
CORDIS

Statistical physics of immune-viral co-evolution

Periodic Reporting for period 4 - STRUGGLE (Statistical physics of immune-viral co-evolution)

Periodo di rendicontazione: 2022-05-01 al 2023-10-31

The immune system within each individual host destroys viruses, which manage to escape immunity on the global scale. Recent experiments show population-level responses of both immune repertoires and viruses, and a history dependence of their functional phenotypes. This constrained long-term co-evolution of immune receptor and viral populations is a stochastic many-body problem occurring at many scales, in which the response emerges based on the past states of both the repertoire and viral populations.

The broad goal of STRUGGLE was to develop quantitative descriptions of immune-system pathogen co-evolution at the molecular and organismal scales. We developed an understanding of the rare events that drive immune repertoire-viral co-evolution on different length and time scales and seriously explore the idea that the immune system performs a Bayesian prediction to protect us from pathogenic threats.

STRUGGLE covered the many scales of immune-virus interactions: from the molecular level, analyzing high-throughput mutational screens of libraries of antibodies binding a given antigen, through the population-level response of immune repertoires, analyzing next-generation sequencing of vaccine- stimulated whole repertoires, to the population level, modeling the long-term co-evolution of both repertoires and viruses.
The developed theoretical and computational methods allowed us to show that there is a lot of information in bulk immune repertoires that teach us how immune repertoires respond to pathogens, evolve and influence the evolution of pathogens. These methods proved extremely useful when the pandemic hit and allowed us to identify responding clonotypes and characterize properties of responding clonotypes.

We are now able to identify clonotypes responding to acute infections (yellow fever vaccines, viruses) and ones linked to chronic infections (HIV) and auto-immune diseases without any a priori knowledge of the antigen that causes the reaction. This means we can identify candidate responsive clonotypes without the bias of searching for response to only known antigens.

This allowed us to quantify the dynamics of both response and non-stimulated long term population dynamics and show its slow down with aging.

We also showed there is a public immune response, shared by many people at the population level that we can identify from cohort data. We exploited it to diagnose people with specific conditions (past COVID infection, diabetes) based on their repertoires.

We dived into the molecular scale and identified the selection pressures on responding T and B cell receptors sequences. We pointed out that clones responding to similar challenges have similar sequences, which allowed us in the context of mild COVID infections to identify sequences conferring pre-existing immunity and link them to viruses from the past. We showed that there is not enough signal in each T cell sequence to decide if it should fail or pass thymic selection.

In somatic B cell evolution, we showed that the sequence context of the mutation and its absolute position along the gene are both important, with epistasis shaping possible evolutionary paths. Somatic hypermutations occurring concomitantly along B-cell lineages tend to co-localize, suggesting a possible mechanism for accelerating this somatic evolutionary process.

We showed that the ability to somatically evolve a broadly neutralizing antibody for influenza depends on a combination of exposure history and molecular constraints on the sequence. We mapped out the binding landscape to different influenza strains along the evolutionary trajectory of broadly neutralizing antibody, showing when binding to new strains becomes possible.

We developed a theoretical framework that predicts the timescales of persistant viral evolution shaped by host immune challenges, and showed how it is linked to the timescale on which evolution remains predictable, depending on the dimension of phenotypic space. This work extended the fitness wave framework to higher dimensions, and showed why do we see different patterns of influenza trajectories in different strains.

We used these theoretical models to show that given the evolutionary trajectories of influenza, this virus functions in a regime where the stable evolutionary strategy is to increase the basic reproductive number, keeping the mutation rate to a minimum and virulence low.

We found that the co-evolutionary dynamics is in a regime of clonal interference that slows down adaptation of the immune system to viruses. We also identified more pressure on CDR3 regions than other regions. We identified signatures of co-evolution in people with HIV: unexpectedly large changes in the viral pool composition come with small changes in the B-cell receptor repertoire on half year timescales, the immune system only catches up on much longer timescales.
The results of STRUGGLE, show that theoretical approaches can extract more from data than standard methods, changing how we think about public and private responses. They also resurrected an interest in thinking about the immune system as a sensory, evolving non-equilibrium system. Immune repertoires hold information about past infection history. The results of this project show that we are able to extract this information.

We proposed different methodologies for identifying responding immune cells from snapshots, longitudinal and cohort data. We developed software packages and algorithms (ALICE, OLGA, SONIA, SONNIA, SOS) and characterised population level differences. We also developed efficient algorithms that identify shared clonotypes between individuals in human T-cells and B-cells. Our methods proved very timely for the pandemic.

We developed machine learning (ML) methods for epitope presentation (that can be used to personalised datasets with very rare HLA alleles) and predicting the binding between TCRs and their cognate epitopes (TULIP). Our work on antigen-antibody models reliably identifies epistasis, showing that epistatically interacting sites contribute substantially to binding. In addition to negative epistasis, we report a large amount of beneficial epistasis, enlarging the space of high-affinity antibodies as well as their mutational accessibility. 

In more theoretical work, we explored this angle and developed new inference methodology for collective dynamics. We developed theoretical models for viral evolution in a population of host immune systems and used information theoretic approaches to quantify prediction for viral evolution.

We tracked the possible mutational paths between the germline and two broadly neutralising antibodies to show that the exposure history to antigens and the molecular landscape both matter. These results, if generalizable, may explain the molecular basis for the widespread observation that sequential exposure favors greater breadth, and such mechanistic insight will be essential for predicting and eliciting broadly protective immune responses. The methodological advance shows that in-lab evolution can be used to map out the molecular landscape for co-evolution and link genotype to phenotype.

We showed the role of dimensionality of effective space for viral escape and the regime in which influenza operates in terms of cross-reactivity, showing that escape is expected. Linking predictions in phenotypic space to data — this open up the way for further more precise work like this.
The idea behind the ALICE algorithm: Identifying overrepresented TCR clusters
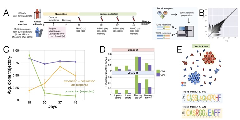
A summary of the COVID-19 specific results.
An example of how sharing of immune receptors can lead to identify an individual from the world wide
Il mio fascicolo 0 0