Skip to main content
Przejdź do strony domowej Komisji Europejskiej (odnośnik otworzy się w nowym oknie)
polski polski
CORDIS - Wyniki badań wspieranych przez UE
CORDIS

Toward consolidation of germplasm and cell reversible drying through knowledge transfer.

Periodic Reporting for period 1 - WhyNotDry (Toward consolidation of germplasm and cell reversible drying through knowledge transfer.)

Okres sprawozdawczy: 2023-10-01 do 2025-09-30

Project Context
WhynotDry aims to develop alternative storage methods for genetic banks by inducing reversible drying in cells and germplasm (spermatozoa). The goal is to create low-cost, low-carbon biobanks that reduce reliance on liquid nitrogen (LN), which is effective but expensive, facility-dependent, and carbon-intensive. Building on the previous RISE project Drynet, the consortium (three EU universities, two EU SMEs, and partners from Japan and Thailand) will advance technologies for controlled drying and identify optimal xeroprotectants and delivery methods for mammalian cells and spermatozoa. Strategies are inspired by the desiccation-tolerant midge Polypedilum vanderplanki and its cell line. Knowledge exchange through staff secondments will support this work.
Overall Objective
To demonstrate that reversible drying can enable low-cost, carbon-neutral biobanking.
Sub-Objectives
I. Build a multidisciplinary international team to study reversible drying.
II. Generate preliminary data on drying mammalian cells through exchanges and shared expertise.
III. Create the conceptual and experimental basis for a benchtop device for controlled water removal.
IV. Train a new cohort of ER/ESRs with skills in alternative biobanking for careers within and beyond academia.
Project Objective and Progress (Months 1–12)
The project evaluates whether reversible drying of cells and germplasm can support low-cost, carbon-neutral biobanking. In the first year, major progress was achieved in WPs 1 and 2.
• Task 1.1 – Identifying xeroprotectants:
NIAS discovered and characterized a new family of xeroprotectant transporters that boost intracellular trehalose before drying. Protocols to isolate viable cells after rehydration were also improved.
• Task 1.2 – Molecule purification:
Candidate protectants were purified and structurally characterized. NIAS–UNICA exchanges produced a theoretical model to refine Pv11 drying parameters.
• WP2 (Task 2.3) – Inducing desiccation tolerance:
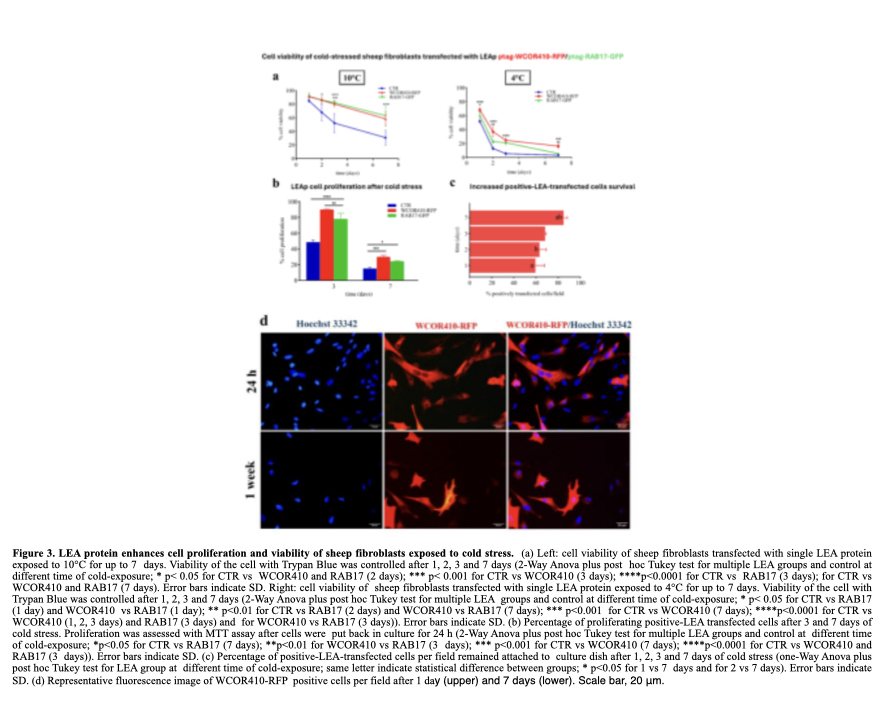
UNITE expressed LEA-protein vectors in ovine fibroblasts and applied cold stress (4°C) to test hypobiosis-based water-stress induction. LEA proteins promoted dormancy and tolerance to prolonged cold, enabling upcoming dehydration trials.

1. Overview
WhyNotDry brings together three EU universities, two SMEs, and partners in Japan and Thailand to develop reversible-drying strategies for genetic resource preservation. Progress is strong across all WPs, with active dissemination and steady contributions from Third Country Partners. Minor issues (secondment deviations, WP4 adjustments) will be resolved in the next phase.
1.1 Progress Toward Objectives at Month 24
I. Build an international, multidisciplinary team
The consortium benefits from the DryNet framework and parallel national projects, supporting rapid knowledge exchange.
II. Produce preliminary data on reversible drying
• Spermatozoa:
Offspring have been generated via ICSI using dried sperm stored at −80°C, −20°C, and +4°C—the first ruminants produced from dried sperm. Health assessments are normal, with a second-generation study under way and a high-impact paper in preparation.
• Somatic cells:
Extensive LEA-protein studies have clarified protective mechanisms during drying, with published results and inclusion in Sigma reference materials.
III. Blueprint for a dehydration device
Biological data on drying processes and membrane–xeroprotectant interactions are informing a benchtop dehydration prototype. Market analyses through the InnoDry Eureka Action indicate regulatory hurdles in Japan; additional markets will be evaluated.
IV. Train ER-ESRs
The project is successfully preparing specialists in reversible-drying biobanking. Several ER-ESRs have already transitioned to academic or SME roles, demonstrating strong progress toward this objective.
Reversible drying of cells and spermatozoa is a highly specialized field. WhyNotDry brings together leading global experts, so each result significantly advances the state of the art. In the first project year, NIAS identified a previously unknown trehalose transporter that may transform trehalose-loading strategies for improving drying resistance. Parallel work showed that LEA-protein–induced metabolic dormancy enhances cell survival under prolonged cold stress. These achievements reinforce expectations for further breakthroughs.
1.2 Work Carried Out per Work Package
WP1 – Xeroprotectant discovery (M1–28, 80%)
Lead: NIAS; Model: Pv11 cells
• Identified xeroprotectants using omics and reverse genetics.
• Purified, characterized, and validated seven protectants (LEA proteins, plasma peptides, Vitamin E).
• Produced membrane-permeable trehalose; alternative loading methods under evaluation.
• Modeled de/re-hydration; programmable desiccation device tested.
WP2 – Drying media and protocols for mammalian cells (40%)
Lead: NIAS
• Defined desiccation/rehydration conditions: trehalose preloading maintains Pv11 viability; STRT1 mediates efflux; LEA proteins and antioxidants protect against damage.
• Characterized LEA proteins, peptides, and Vitamin E using computational tools; manuscript prepared.
• Induced desiccation tolerance in fibroblasts via LEA proteins and cold stress; publication accepted.
WP3 – Reversible drying in cells, spermatozoa, and embryos (M13–48, 35%)
Leads: UNICA, UNITE
• Developed multiscale models and constructed suitable dryers.
• Conducted embryo desiccation trials; moving to blastocyst-stage optimization.
• Performed sperm desiccation and ICSI trials, yielding six live births; second-generation studies ongoing.
WP4 – Prototype design (M24–40, 20%)
Lead: UBU
• Defined technical requirements based on WP1–3 data.
• Market analysis (InnoDry) shows limited interest in Japan; used to guide prototype strategy.
WP5 – Coordination and sustainability (50%)
• Effective management; report preparation ongoing.
• International meeting planned for May 2026; potential keynote by Prof. Sir Paul Nurse.
• Additional bilateral project submitted for continued Japanese funding.
WP6 – Training and dissemination (50%)
• Active dissemination through talks and outreach.
• Training delivered during secondments and return phases.
• All R&I results published in Q1 journals; ongoing IPR and collaboration development.
Figure 1. Separation of live and dead PV11 cell line; Figure 2. Expression of LEA proteins in cells
Fig.5 Air Dryier developed by Unica snd NIAS for drying pv11 cell lines
Figure 3. LEA proteins protect fibroblasts from prolonged cold stress inducing a metabolic dormancy
Fig. 8, Offspring from dry spermatozoa, and their second generation, all normal
Fig. 7. Fertility preservation of dry spermatozoa a room temperature
Fig. 4, LEA proteins and dry storage of fibroblasts
Figure 6 Molecular simulation of xerop and membrane interaction UBU NIAS Unite
Moja broszura 0 0