Skip to main content
Przejdź do strony domowej Komisji Europejskiej (odnośnik otworzy się w nowym oknie)
polski polski
CORDIS - Wyniki badań wspieranych przez UE
CORDIS

Theranostic Immune Cell

Periodic Reporting for period 3 - theranoimmuno (Theranostic Immune Cell)

Okres sprawozdawczy: 2024-03-01 do 2025-08-31

Natural killer (NK) cells and T cells are two critical effectors of the adaptive immune system and represent approximately 30% of circulating lymphocytes. Both NK and T cells infiltrate virtually all tissues and were originally characterized by their ability to kill tumor cells effectively without the need for prior sensitization. NK and T cells respond to signals through a variety of activating and inhibitory receptors on their surfaces. For example, when NK cells encounter healthy cells, their activities are inhibited through recognition and signaling of their surface killer-cell immunoglobulin-like receptors. Alternatively, when NK cells encounter foreign or cancerous cells, their responses are mediated via activating signals through a variety of receptors (e.g. NKG2D, NCRs, DNAM1). The overall sensitivity of these immune cells to activation depends on the combination of stimulatory and inhibitory signals. Recent studies on the developments of immune mobilizing monoclonal T-cell receptors against cancer (ImmTAC), bispecific T-cell receptor (TCR) engagers, and chimeric antigen receptor (CAR) cell-based therapies, have highlighted their potential to treat Multiple Myeloma (MM). These treatments, however, are expensive. The manufacturing processes that are employed for their generation are lengthy, and their commercial scale production is reliant on a multitude of equipment and operators that cannot easily be incorporated in the footprint of most local hospitals. Moreover, patient responses to these treatments remain heterogenous.

Here, we propose an innovative multidisciplinary approach that aims to develop a novel theranostic immune-cell based compound. This approach is based on the functionalization of the immune cells with theranostic ultrasmall macromolecules (USM); USM having a diameter size below 10 nm to allow renal clearance and minimize toxicity. The clinically-relevant imaging properties of the USM will allow to unveil various challenges remaining in the field of immunotherapy, such as to better elucidate the priming sites of immune cells, to track their migration in the body, as well as to localize their niche upon the establishment of minimal residual disease. By labelling the immune cells ex vivo, the diagnostic imaging properties enabled by the presence of the USM on the immune cell surface will allow to generate better ex vivo immune cell therapeutics (such as simili-CAR NK cells) with a rationalized target selection, will improve the cell dosing, and will help to better stratify the patient population in order to offer an improved personalized treatment plan.

Through this project, we plan: i) understand the impact of USM on immune cells; ii) determine the sensitivity for in vivo imaging and the threshold for quantitative tissue detection of autologous/allogeneic immune cells after ex vivo labeling with USMs; and iii) validate in vivo the targeted theranostic CAR-like NK cells for Multiple Myeloma early diagnostic and therapeutic properties.
Through this first period covered, we initiated the groundwork of the project.

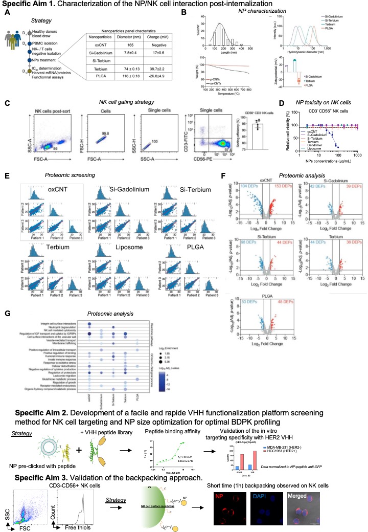
Specific Aim 1. We developed various nanoparticles that have been employed for the specific aim 1, including among others ultrasmall gadolinium-based nanoparticles, bottlebrush polymers, liposomes, PLGA nanoparticles, and carbon nanotubes. To determine the impact that may have USMs on the immune cells, we performed a proteomic analysis of sub-10 nm pegylated gold nanoparticles, Gd-USM, block-copolymers (PLGA), and carbon nanotubes on negatively isolated NK cells from healthy donors (CD56+ cells). This experiment was performed by incubating directly the different USMs on the immune cells with their respective 90% inhibitory concentration (IC90) in order to mimic the highest internalization rate that could happen in the context of an ex vivo labelling. In parallel, we have also performed a RNAseq study to match determine the complete proteotranscriptomic profiling of these nanoparticles. We observed that various pathways were up/downregulated after treatment with these nanoparticles. We are currently validating biologically these hits to confirm the results of the screening.

Specific Aim 2. We developed methods to bioconjugate these nanoparticles with monoclonal antibodies (Thomas et al. Adv Health Mat, 2021) and developed a novel versatil approach that enables us to switch the targeting agent on demand based on a library of VHH we have designed in the laboratory. As a result, we currently have all those nanoparticles pre-functionalized and click-ready for biofunctionalization with the targeting unit of our choice (NKG2D for NK cell targeting, CD38 for Multiple Myeloma cells, HER2 for breast cancer cells). We have validated in vitro the specificity of these nanoparticles to specifically bind to the directed cells, and have determined the kD of these nanoparticles by Elisa assays. All of these nanoparticles can be further used for in vivo applications and translational imaging purposes (fluorescence, PET imaging, or MRI). The initial screening from Aim 1 will lead us to pick one of these formulations for in vivo imaging of NK cells and to monitor their behavior upon immunotherapies.

Specific Aim 3. We validated the backpacking approach of the nanoparticles onto the NK cell surface. However, to date, a fast internalization process is occurring. We are currently trying different options and binding methods to prolong this cell surface retention.
For the first time, we validated the possible impact of nanoparticles on immune cells and that a screening is mandatory before further clinical translation.
We have developed a novel biofunctionalization method enabling the rapid screening of tumor associated antigen (TAA) targets and immune cell associated antigens. This method will allow us to screen various sizes of nanoparticles in vivo to optimize the targeting efficiency without modifying the targeting unit, which is to date impossible to perform as antibody-associated biofunctionalization methods are random and batch dependent. Finally, through this project, SP2 will enable to develop a novel imaging biomarker for early detection of NK cell responses to therapies, which will be further translated to early detection and monitoring of CAR NK cells response.
Data recap - Reporting #1
Moja broszura 0 0