Skip to main content
Przejdź do strony domowej Komisji Europejskiej (odnośnik otworzy się w nowym oknie)
polski polski
CORDIS - Wyniki badań wspieranych przez UE
CORDIS

UROthelial carcinoma Biomarker based diagnostic tEST

Periodic Reporting for period 1 - URO-BEST (UROthelial carcinoma Biomarker based diagnostic tEST)

Okres sprawozdawczy: 2015-05-01 do 2015-09-30

Bladder cancer is among the five most common malignancies worldwide, with more than 380,000 new cases diagnosed yearly. If detected early, the 5-year survival is high (94%), although >70% of diagnosed patients will suffer a relapse within this period. The current gold standard diagnostic tool is combined cytology and cystoscopy, which is costly and invasive, requiring transurethral access and presenting a risk of important complications. However, the high relapse rates are associated with a need for close surveillance with frequent cystoscopies, leading to an average of 13 controls per patient after the initial diagnosis. Hence, bladder cancer is one of the costliest cancers to treat and monitor.

Urologists believe that an opportunity exists to reduce the number of SURVEILLANCE cystoscopies by replacing them with a reliable, cost effective, robust and easy-to-perform non-invasive assay.

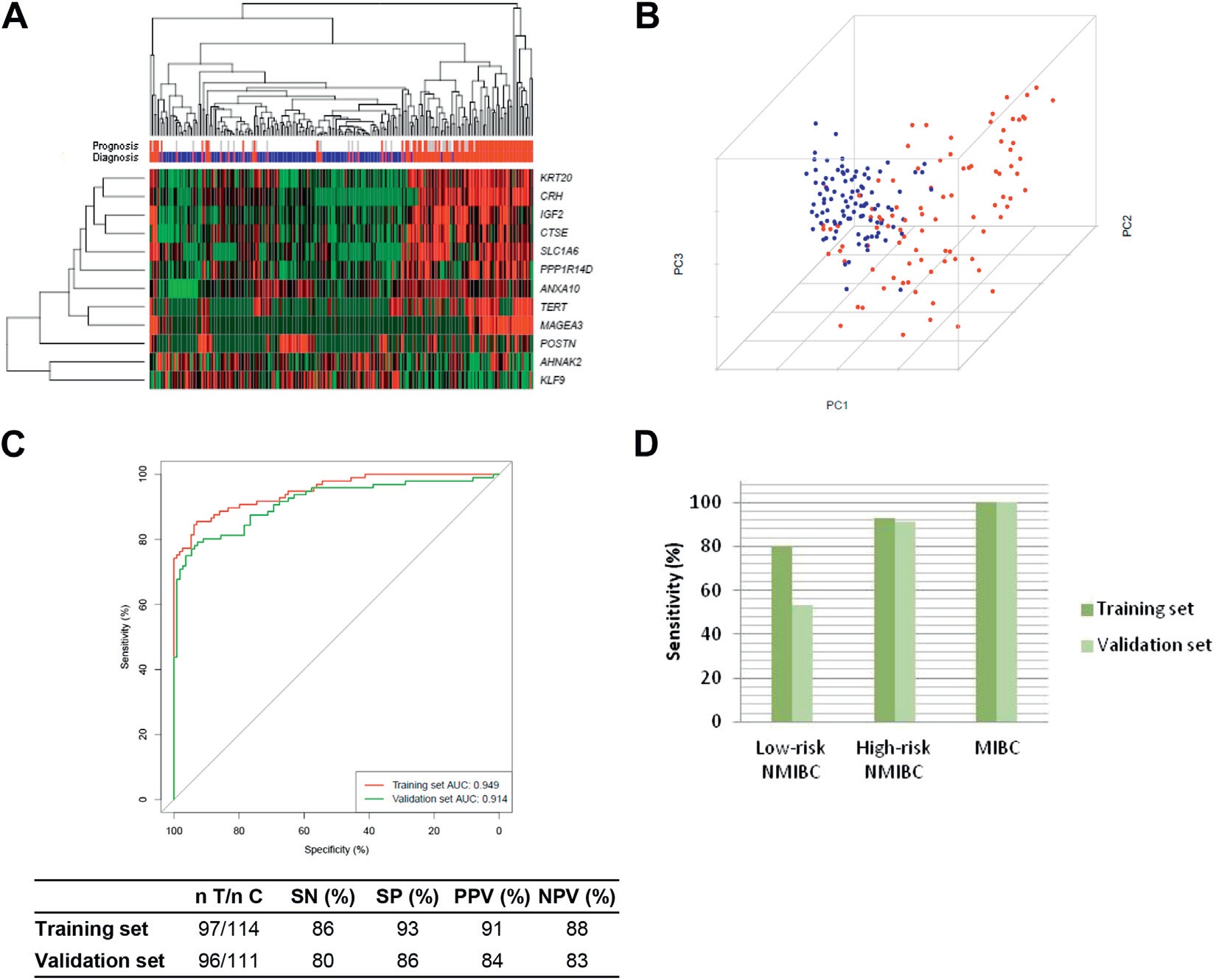
This unmet need is addressed by UROBEST, a non-invasive test that has been clinically validated in a prospective multinational study on 525 patients, demonstrating 81% sensitivity and greater than 91% specificity in discriminating cases from healthy patients at first diagnosis. These figures are comparable to those of the gold standard and notably superior to other existing molecular diagnostic products.

During phase I of the SME instrument, Fina Biotech has acquired a deeper understanding of the market and with the assistance of key opinion leaders it has designed a clinical study that will support the positioning our test in the most attractive market segment. We have also clarified the intellectual property situation of our product, Fina Biotech having filed European and PCT patent applications protecting the invention in 2013. Because of these studies, we have redefined our business model from that of a research and out-licensing organization, to that of a production and sales company.

Indeed, we estimate the current market for bladder cancer biomarker based tests to be above €200 million.
Five main areas have been covered during Phase I:
1. Market research and primary data: Confirmation of market size, identification of main trends and growth potential, bladder cancer market segmentation, identification of market needs through direct interaction with stakeholders (urologists and laboratory technicians interviews), in-depth analysis of competitive environment (sales, market shares, regulatory and reimbursement status, price points and product positioning), penetration of PCR platforms (types of platform, market size and technology trends), market access study with and analysis of the regulations, health technology assessment (HTA), pricing and reimbursement procedures in key markets.
2. Intellectual property analysis: Performance of freedom-to-operate reports, definition of kit design according to results.
3. Clinical validation study design: constitution of medical advisory board, design a protocol for a clinical validation study, identification of pharmaco-economic variables needed to support cost-effectiveness of the test
4. Strategic Planning: assessment of skills and capabilities of the company, definition of action plan based on coaching session results, market partner networking strategy definition, identification of resources needed to improve the impact of the medium term strategic plan.
5. Business Model and Financial Planning: Market access plan and regulatory path, pricing policy, dissemination plan to raise awareness among urologists, laboratory technicians and patients, financial projections (sales, cash flows, ROI, NPV and break-even point).
The main results of UROBEST are described in a detailed business plan. Phase I of the UROBEST project has led to a redefinition of our business plan. We conclude that it is feasible to develop, manufacture and market UROBEST. A new company - Biofina Diagnostics - has been set up to carry out the mission of taking UROBEST to the market. This new business plan has a greater level of ambition as it will integrate vertically along the value chain. We will transform a small R&D focused organization into a manufacturing and marketing organization capturing more added value. In addition, new product development opportunities have been identified that will lead to improved versions of UROBEST.
The expected result of the UROBEST project is a non-invasive tool for monitoring bladder cancer patients that will result in:
• Improved quality of life for patients who will see a reduction in unnecessary invasive cystoscopies.
• Reduced workloads for urologists.
• Cost reductions for healthcare providers due to the replacement of costlier cystoscopies with a biomarker-based assay and to a reduction in the incidence of their iatrogenic effects.
Logo of the new company incorporated to market UROBEST
Analysis of gene expression levels
Internal validation published results
Moja broszura 0 0